微立顶科技

新闻资讯

创新 服务 价值

  智能制造的技术趋势

发布日期:2022/1/15 11:47:27      浏览量:

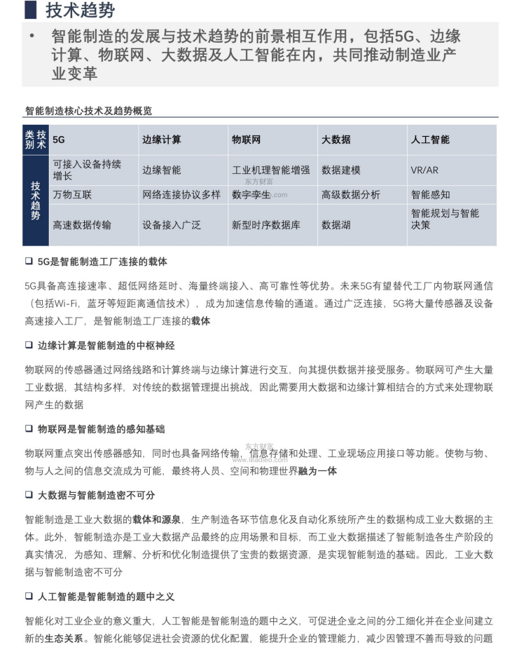
智能制造的发展和技术趋势的前景相互作用,包括5G、边缘计算、物联网、大数据和人工智能,共同推进制造业的变革。



  业务实施流程

需求调研 →

团队组建和动员 →

数据初始化 →

调试完善 →

解决方案和选型 →

硬件网络部署 →

系统部署试运行 →

系统正式上线 →

合作协议

系统开发/整合

制作文档和员工培训

售后服务

马上咨询: 如果您有业务方面的问题或者需求,欢迎您咨询!我们带来的不仅仅是技术,还有行业经验积累。
QQ: 39764417/308460098     Phone: 13 9800 1 9844 / 135 6887 9550     联系人:石先生/雷先生